邯郸科技职业学院

211 | 985 | 双一流 | 综合
河北省 高职(专科) 省重点 公办

9647

博学、审问、慎思、明辨、笃行

0310-8571656,0310-8571657,0310-8571658

http://www.hdkz.edu.cn/

校园
视频
图片

2021年邯郸科技职业学院高职单招报考指南

2022-06-22 15:22:55      分享至:

39.jpg

  学院简介

  学校名称:邯郸科技职业学院

  办学类型:公办全日制普通高等专科学校

  学校代码:14695

  办学层次:高职专科

  学院地址:河北省邯郸市冀南新区滏阳大道1号

  邯郸科技职业学院是经河北省政府批准、教育部备案的公办全日制普通高等院校,地处冀晋鲁豫交界区域中心--河北省邯郸市冀南新区,西依太行山,濒临滏阳河源头。

  考试安排和成绩、录取结果公示

  考试内容、时间、地点、考试安排等详细信息以省教育考试院公布的实施方案为准。成绩公布、录取结果公布等详见省教育考试院指定网站和邯郸科技职业学院官方网站(网址http://www.hdkz.edu.cn/)。

  收费标准

  (1)学费(5000元/年)、住宿费和书费按实际数额到校后由本人支付。

  (2)建档立卡的贫困学生可以申请免缴学费、住宿费、书费,符合国家政策的学生可以申请国家助学金。

  颁发学历证书的学校名称及证书种类

  学生入学后与普通高考录取的考生享受同等待遇。学生在学院规定期限内达到所在专业毕业要求的,颁发经教育部电子注册、国家承认学历的专科学历证书(证书种类为普通高等教育毕业证书)。

  联系方式

  学院地址:河北省邯郸市冀南新区滏阳大道1号

  邮编:056046

  联系电话:(0310)8571656、8571657、8571658、8571600

  学院网址:http://www.hdkz.edu.cn/

  以下说明仅供参考,请以河北省教育考试院官方网站公告为准。

  一、“河北省高职单招服务平台”是什么?

  “河北省高职单招服务平台”是由各考试类牵头院校共同开发、共同负责运行和维护的系统(网址:http://hebgzdz.sjziei.com)。2021年我省高职单招的报考、打印准考证、志愿填报、成绩及录取结果查询等均通过“河北省高职单招服务平台”进行。考生也可通过相关考试类牵头院校官方网站进行成绩和录取结果的查询。为保证顺利参加高职单招,请广大考生认真阅读我省单招相关规定、各考试类牵头院校制定的考试实施方案和单招院校招生简章,牢记“河北省高职单招服务平台”及其网址,按要求进行报考、考试、填报志愿等操作。

  二、高职单招工作流程是怎么安排的?

  ①已参加高考报名的考生于2021年3月11日9时至3月14日17时,登录河北省高职单招服务平台(网址:http://hebgzdz.sjziei.com)进行报考、选择考试类,并向对应的牵头院校缴纳考试费。

  ②完成报考缴费的考生,于2021年4月7日9时至10日17时,登录河北省高职单招服务平台下载打印准考证。。

  ③考生于2021年4月10日至4月11日到各牵头院校指定考点参加考试。具体考试时间以各考试类牵头院校公布的考试实施方案为准。

  ④各牵头院校于2021年4月16日前向社会公布考生成绩及成绩复核方法,按时受理考生成绩复核申请。

  ⑤2021年4月16日9时至18日17时,考生登录河北省高职单招服务平台填报一志愿;

  4月19日至4月21日,一志愿录取;

  4月22日14时,考生查询一志愿录取结果;

  4月22日14时至23日12时,一志愿未录取的考生登录河北省高职单招服务平台填报二志愿;

  4月23日至24日,二志愿录取;

  4月25日9时,考生查询二志愿录取结果;

  录取结束后,招生院校公布录取考生名单,向考生发放由校长签发的《录取通知书》。

  三、报考统考计划的考生如何考试?

  实行“文化素质+职业技能”的考试方式,总分为750分。文化素质和职业技能的命题和考试均由牵头院校负责。其中,文化素质考试科目为语文、数学,每科150分,满分300分;职业技能考试可采取专业基础考试、职业适应性测试或面试等方式进行,具体以牵头院校规定为准,满分450分。

  文化素质成绩使用相应的普通高中学业水平合格性考试(以下简称学考)成绩折算替代,具体折算办法由各牵头院校确定。没有相应学考成绩的考生,须参加牵头院校组织的文化素质考试,如不参加,文化素质成绩为零。相应学考成绩不全的考生,可参加牵头院校组织的文化素质考试,也可使用现有学考成绩直接折算(所缺科目成绩为零)。

  职业技能考试由牵头院校组织,由专业基础考试和职业适应性测试两部分组成。其中,专业基础考试部分满分100分,由牵头院校根据各考试类所包含专业的特点,从外语、思想政治、历史、地理、物理、化学、生物等七个科目中指定一科进行笔试。具有相应科目学考成绩的考生,使用该科目学考成绩折算替代。没有相应科目学考成绩的考生,须参加牵头院校组织的专业基础考试,如未参加,则专业基础考试部分成绩为零。职业适应性测试部分满分350分,由牵头院校负责命题并组织测试,报考艺术类专业且有全省艺术统考成绩的考生可直接使用相对应的专业成绩折算替代。具体折算办法由各牵头院校确定。

  四、报考对口计划的考生如何考试?

  实行“文化素质+职业技能”的考试方式,总分为750分。其中,文化素质考试科目为语文、数学,每科150分,满分300分;职业技能考试可采取专业基础考试、职业适应性测试或面试等方式进行,具体以牵头院校规定为准,满分450分。

  报考对口计划的考生均需参加文化素质考试,命题和具体考试工作由各考试类牵头院校组织实施。

  报考对口计划的考生如有2021年全省对口专业考试成绩的,可选择使用对口专业考试成绩折算代替职业技能考试成绩,也可选择参加牵头院校组织的职业技能考试,具体折算办法由各牵头院校确定;考生如没有2021年全省对口专业考试成绩,则必须参加牵头院校组织的职业技能考试,否则,职业技能科目成绩为零。

  五、考生如何缴纳考试费?

  牵头院校负责本考试类考试费的收取,考试费按照《河北省发展和改革委员会 河北省财政厅关于制定河北省普通高考报名考试费标准的通知》(冀发改公价〔2020〕1851号)执行。使用学考成绩及对口专业考试成绩进行折算的科目不需缴费。

  2021年3月11日9时至3月14日17时,参加高职单招的考生登录河北省高职单招服务平台(网址:http://hebgzdz.sjziei.com)进行报考选类,并向对应的牵头院校缴纳考试费。缴费过程中出现问题,可根据缴费页面提示操作或向牵头院校咨询。

  具体报考流程如下:

  (1)考生打开“河北省高职单招服务平台(http://hebgzdz.sjziei.com)”,先进行系统登录,需输入姓名、考生号、密码(首次登录密码为考生身份证号码)和验证码。

  (2)考生首次登录系统后,需先修改登录密码。为保证信息安全,考生应尽量避免使用简单密码(例如:由纯数字、纯英文组成的密码)。密码修改完毕后,考生需使用新密码重新登录系统,登录后,在个人中心选择“报考缴费”进行考试类的选择。

  请考生高度重视登录密码的保管,此密码将作为后期登录系统进行成绩查询、准考证下载、志愿填报等使用,不要将密码告诉他人,以防被他人篡改志愿等信息。

  (3)考生选择考试类后进入缴纳页面,确定支付方式后,将无法修改考试类等报考信息,支付方式未确定前可返回修改。

  (4)考生选择微信或支付宝,扫描二维码完成支付。支付完成后,点击“退出”按钮安全退出系统。

  详细流程图如下:

40.jpg

  六、考生如何参加高职单招考试?

  高职单招考试在2021年4月10日至4月11日之间进行,具体各考试类的考试时间,以牵头院校公布的考试实施方案为准。考生可登录各牵头院校官网查看各类考试实施方案。考生完成高职单招报考缴费后,于2021年4月7日9时至10日17时,登录河北省高职单招服务平台下载打印准考证,具体考试时间和地点详见准考证。

  提醒考生要诚信应考,遵守考场规则,自觉抵制违规行为,禁止携带手机等通讯设备进入考场,否则将按作弊处理。

  七、考试疫情防控的要求有哪些?

  各牵头院校负责制定本考试类疫情防控方案,考生可登录各牵头院校官方网站查看相关内容,或向相关院校咨询,按各考试类疫情防控要求参加考试,赴考及考试期间注意做好个人防护,确保安全。

  八、残疾考生如何申请高职单招考试合理便利?

  对在2021年高考报名时已申请合理便利并审核通过的高职单招残疾考生,可在所选择考试类的考试前10个工作日内,向对应牵头院校提出合理便利申请,由牵头院校确定能为考生提供的合理便利内容。

  九、考生如何查询考试成绩?

  考生按照各牵头院校要求,在规定时间内,登录河北省高职单招服务平台查询考试成绩。如对考试成绩有疑问,可在规定时间内向牵头院校提出成绩复核。详见各考试类考试方案或向牵头院校咨询。

  十、考生如何填报志愿?

  考生须通过“河北省高职单招服务平台”(http://hebgzdz.sjziei.com)进行志愿填报。

  2021年4月16日9时至18日17时,考生填报一志愿;

  2021年4月22日14时至23日12时,考生填报二志愿。二志愿采取公布缺额、征集志愿方式。

  考生每次填报志愿可在同一考试类中选报5所院校,每所院校最多填报6个专业。服从专业调剂的须勾选“服从专业调剂”选项。跨类填报的志愿无效。符合条件的免试生在高职单招一志愿投档前完成录取备案,已录取备案考生的志愿无效。

  网上填报志愿系统操作流程:

  (1)考生登录

  考生打开河北省高职单招服务平台(http://hebgzdz.sjziei.com),输入姓名、考生号、密码和验证码登录系统,通过个人中心点击“志愿填报”按钮进行志愿填报。如忘记密码,可点击考生登录界面的“忘记密码”按钮,填写姓名、考生号、验证码,填写完成后点击“下一步”,进行人脸识别验证,验证通过后,可进行密码修改。如无法完成密码修改,考生可联系各考试类牵头院校进行修改。

  (2)填报志愿

  考生首次进入志愿填报系统,必须进行诚信承诺。考生点击“我承诺”按钮后,系统将自动跳转至志愿列表。点击可填报志愿的“操作”栏内“填报”按钮进入志愿填报页面。考生最多可以填报5所院校(不能重复或跨越式填报),每所院校最多可选择6个专业(不能重复或跨越式填报)。若服从专业调剂,需对“服从专业调剂”选项进行勾选。考生只能按前期所报考试类(含考试八类各细分类)填报志愿,不得跨考试类填报志愿,跨类填报的志愿无效。考生在填报志愿完毕后,必须点击“保存”按钮来保存所报志愿信息,保存后系统将显示考生当前志愿已填报的志愿信息。

  (3)查看志愿

  考生在查看志愿清单页面,可以查看到已经填报的志愿信息。请考生务必仔细核对所填报的志愿信息是否准确。若需修改,可点击“返回修改”按钮返回志愿填报页面进行修改。在志愿填报时间结束前,考生均可进行志愿修改,以最后一次保持的志愿为准。

  (4)退出系统

  考生在查看志愿清单页面,点击“确认并退出”按钮退出系统。请考生填报志愿完成后要及时退出系统,以防他人篡改。

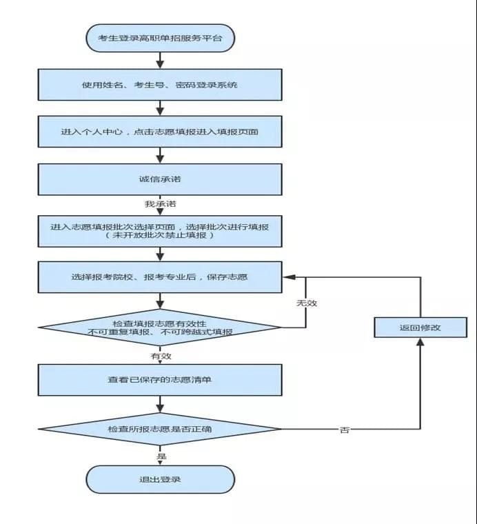
  志愿填报流程图如下:

41.jpg

  十一、高职单招是如何录取的?

  高职单招录取工作由牵头院校按类分别组织,一志愿和征集二志愿均实行平行志愿投档。每次志愿录取时,根据考生志愿和各考试类投档规则,将其电子档案投给相关考试类里符合条件的院校,由院校确定考生是否录取及其录取专业。

  十二、哪些考生可以申请免试录取?如何办理?

  对于获得由教育部主办或联办的全国职业院校技能大赛三等奖及以上奖项,或由省级教育行政部门主办或联办的省级职业院校技术大赛一等奖的中等职业学校应届毕业生,和具有高级工或技师资格(或相当职业资格)、获得县级劳动模范先进个人称号的在职在岗中等职业学校毕业生,可由高职单招院校在相同或相近专业免试录取,资格审查工作由各招生院校自行负责,考生须按院校有关要求提出申请。各招生院校负责本校免试考生的录取工作。

  十三、考生如何查询录取结果?

  2021年4月22日14时,考生可通过河北省高职单招服务平台(http://hebgzdz.sjziei.com)查询一志愿录取结果。

  2021年4月25日9时,填报征集二志愿的考生可通过河北省高职单招服务平台(http://hebgzdz.sjziei.com)查询录取结果。

  考生也可向院校查询录取结果,最终结果以录取通知书为准。

  十四、已被高职单招录取的考生,还能参加当年的全国统考等考试和录取吗?

  已被高职单招录取的考生,不能参加当年普通高校招生全国统一考试和普通高校对口招生全省统一考试以及其他各种普通高校单独招生考试,不能参加当年其他形式的高考录取。

2021年邯郸科技职业学院高职单招报考指南

2022-06-22 15:22:55

39.jpg

  学院简介

  学校名称:邯郸科技职业学院

  办学类型:公办全日制普通高等专科学校

  学校代码:14695

  办学层次:高职专科

  学院地址:河北省邯郸市冀南新区滏阳大道1号

  邯郸科技职业学院是经河北省政府批准、教育部备案的公办全日制普通高等院校,地处冀晋鲁豫交界区域中心--河北省邯郸市冀南新区,西依太行山,濒临滏阳河源头。

  考试安排和成绩、录取结果公示

  考试内容、时间、地点、考试安排等详细信息以省教育考试院公布的实施方案为准。成绩公布、录取结果公布等详见省教育考试院指定网站和邯郸科技职业学院官方网站(网址http://www.hdkz.edu.cn/)。

  收费标准

  (1)学费(5000元/年)、住宿费和书费按实际数额到校后由本人支付。

  (2)建档立卡的贫困学生可以申请免缴学费、住宿费、书费,符合国家政策的学生可以申请国家助学金。

  颁发学历证书的学校名称及证书种类

  学生入学后与普通高考录取的考生享受同等待遇。学生在学院规定期限内达到所在专业毕业要求的,颁发经教育部电子注册、国家承认学历的专科学历证书(证书种类为普通高等教育毕业证书)。

  联系方式

  学院地址:河北省邯郸市冀南新区滏阳大道1号

  邮编:056046

  联系电话:(0310)8571656、8571657、8571658、8571600

  学院网址:http://www.hdkz.edu.cn/

  以下说明仅供参考,请以河北省教育考试院官方网站公告为准。

  一、“河北省高职单招服务平台”是什么?

  “河北省高职单招服务平台”是由各考试类牵头院校共同开发、共同负责运行和维护的系统(网址:http://hebgzdz.sjziei.com)。2021年我省高职单招的报考、打印准考证、志愿填报、成绩及录取结果查询等均通过“河北省高职单招服务平台”进行。考生也可通过相关考试类牵头院校官方网站进行成绩和录取结果的查询。为保证顺利参加高职单招,请广大考生认真阅读我省单招相关规定、各考试类牵头院校制定的考试实施方案和单招院校招生简章,牢记“河北省高职单招服务平台”及其网址,按要求进行报考、考试、填报志愿等操作。

  二、高职单招工作流程是怎么安排的?

  ①已参加高考报名的考生于2021年3月11日9时至3月14日17时,登录河北省高职单招服务平台(网址:http://hebgzdz.sjziei.com)进行报考、选择考试类,并向对应的牵头院校缴纳考试费。

  ②完成报考缴费的考生,于2021年4月7日9时至10日17时,登录河北省高职单招服务平台下载打印准考证。。

  ③考生于2021年4月10日至4月11日到各牵头院校指定考点参加考试。具体考试时间以各考试类牵头院校公布的考试实施方案为准。

  ④各牵头院校于2021年4月16日前向社会公布考生成绩及成绩复核方法,按时受理考生成绩复核申请。

  ⑤2021年4月16日9时至18日17时,考生登录河北省高职单招服务平台填报一志愿;

  4月19日至4月21日,一志愿录取;

  4月22日14时,考生查询一志愿录取结果;

  4月22日14时至23日12时,一志愿未录取的考生登录河北省高职单招服务平台填报二志愿;

  4月23日至24日,二志愿录取;

  4月25日9时,考生查询二志愿录取结果;

  录取结束后,招生院校公布录取考生名单,向考生发放由校长签发的《录取通知书》。

  三、报考统考计划的考生如何考试?

  实行“文化素质+职业技能”的考试方式,总分为750分。文化素质和职业技能的命题和考试均由牵头院校负责。其中,文化素质考试科目为语文、数学,每科150分,满分300分;职业技能考试可采取专业基础考试、职业适应性测试或面试等方式进行,具体以牵头院校规定为准,满分450分。

  文化素质成绩使用相应的普通高中学业水平合格性考试(以下简称学考)成绩折算替代,具体折算办法由各牵头院校确定。没有相应学考成绩的考生,须参加牵头院校组织的文化素质考试,如不参加,文化素质成绩为零。相应学考成绩不全的考生,可参加牵头院校组织的文化素质考试,也可使用现有学考成绩直接折算(所缺科目成绩为零)。

  职业技能考试由牵头院校组织,由专业基础考试和职业适应性测试两部分组成。其中,专业基础考试部分满分100分,由牵头院校根据各考试类所包含专业的特点,从外语、思想政治、历史、地理、物理、化学、生物等七个科目中指定一科进行笔试。具有相应科目学考成绩的考生,使用该科目学考成绩折算替代。没有相应科目学考成绩的考生,须参加牵头院校组织的专业基础考试,如未参加,则专业基础考试部分成绩为零。职业适应性测试部分满分350分,由牵头院校负责命题并组织测试,报考艺术类专业且有全省艺术统考成绩的考生可直接使用相对应的专业成绩折算替代。具体折算办法由各牵头院校确定。

  四、报考对口计划的考生如何考试?

  实行“文化素质+职业技能”的考试方式,总分为750分。其中,文化素质考试科目为语文、数学,每科150分,满分300分;职业技能考试可采取专业基础考试、职业适应性测试或面试等方式进行,具体以牵头院校规定为准,满分450分。

  报考对口计划的考生均需参加文化素质考试,命题和具体考试工作由各考试类牵头院校组织实施。

  报考对口计划的考生如有2021年全省对口专业考试成绩的,可选择使用对口专业考试成绩折算代替职业技能考试成绩,也可选择参加牵头院校组织的职业技能考试,具体折算办法由各牵头院校确定;考生如没有2021年全省对口专业考试成绩,则必须参加牵头院校组织的职业技能考试,否则,职业技能科目成绩为零。

  五、考生如何缴纳考试费?

  牵头院校负责本考试类考试费的收取,考试费按照《河北省发展和改革委员会 河北省财政厅关于制定河北省普通高考报名考试费标准的通知》(冀发改公价〔2020〕1851号)执行。使用学考成绩及对口专业考试成绩进行折算的科目不需缴费。

  2021年3月11日9时至3月14日17时,参加高职单招的考生登录河北省高职单招服务平台(网址:http://hebgzdz.sjziei.com)进行报考选类,并向对应的牵头院校缴纳考试费。缴费过程中出现问题,可根据缴费页面提示操作或向牵头院校咨询。

  具体报考流程如下:

  (1)考生打开“河北省高职单招服务平台(http://hebgzdz.sjziei.com)”,先进行系统登录,需输入姓名、考生号、密码(首次登录密码为考生身份证号码)和验证码。

  (2)考生首次登录系统后,需先修改登录密码。为保证信息安全,考生应尽量避免使用简单密码(例如:由纯数字、纯英文组成的密码)。密码修改完毕后,考生需使用新密码重新登录系统,登录后,在个人中心选择“报考缴费”进行考试类的选择。

  请考生高度重视登录密码的保管,此密码将作为后期登录系统进行成绩查询、准考证下载、志愿填报等使用,不要将密码告诉他人,以防被他人篡改志愿等信息。

  (3)考生选择考试类后进入缴纳页面,确定支付方式后,将无法修改考试类等报考信息,支付方式未确定前可返回修改。

  (4)考生选择微信或支付宝,扫描二维码完成支付。支付完成后,点击“退出”按钮安全退出系统。

  详细流程图如下:

40.jpg

  六、考生如何参加高职单招考试?

  高职单招考试在2021年4月10日至4月11日之间进行,具体各考试类的考试时间,以牵头院校公布的考试实施方案为准。考生可登录各牵头院校官网查看各类考试实施方案。考生完成高职单招报考缴费后,于2021年4月7日9时至10日17时,登录河北省高职单招服务平台下载打印准考证,具体考试时间和地点详见准考证。

  提醒考生要诚信应考,遵守考场规则,自觉抵制违规行为,禁止携带手机等通讯设备进入考场,否则将按作弊处理。

  七、考试疫情防控的要求有哪些?

  各牵头院校负责制定本考试类疫情防控方案,考生可登录各牵头院校官方网站查看相关内容,或向相关院校咨询,按各考试类疫情防控要求参加考试,赴考及考试期间注意做好个人防护,确保安全。

  八、残疾考生如何申请高职单招考试合理便利?

  对在2021年高考报名时已申请合理便利并审核通过的高职单招残疾考生,可在所选择考试类的考试前10个工作日内,向对应牵头院校提出合理便利申请,由牵头院校确定能为考生提供的合理便利内容。

  九、考生如何查询考试成绩?

  考生按照各牵头院校要求,在规定时间内,登录河北省高职单招服务平台查询考试成绩。如对考试成绩有疑问,可在规定时间内向牵头院校提出成绩复核。详见各考试类考试方案或向牵头院校咨询。

  十、考生如何填报志愿?

  考生须通过“河北省高职单招服务平台”(http://hebgzdz.sjziei.com)进行志愿填报。

  2021年4月16日9时至18日17时,考生填报一志愿;

  2021年4月22日14时至23日12时,考生填报二志愿。二志愿采取公布缺额、征集志愿方式。

  考生每次填报志愿可在同一考试类中选报5所院校,每所院校最多填报6个专业。服从专业调剂的须勾选“服从专业调剂”选项。跨类填报的志愿无效。符合条件的免试生在高职单招一志愿投档前完成录取备案,已录取备案考生的志愿无效。

  网上填报志愿系统操作流程:

  (1)考生登录

  考生打开河北省高职单招服务平台(http://hebgzdz.sjziei.com),输入姓名、考生号、密码和验证码登录系统,通过个人中心点击“志愿填报”按钮进行志愿填报。如忘记密码,可点击考生登录界面的“忘记密码”按钮,填写姓名、考生号、验证码,填写完成后点击“下一步”,进行人脸识别验证,验证通过后,可进行密码修改。如无法完成密码修改,考生可联系各考试类牵头院校进行修改。

  (2)填报志愿

  考生首次进入志愿填报系统,必须进行诚信承诺。考生点击“我承诺”按钮后,系统将自动跳转至志愿列表。点击可填报志愿的“操作”栏内“填报”按钮进入志愿填报页面。考生最多可以填报5所院校(不能重复或跨越式填报),每所院校最多可选择6个专业(不能重复或跨越式填报)。若服从专业调剂,需对“服从专业调剂”选项进行勾选。考生只能按前期所报考试类(含考试八类各细分类)填报志愿,不得跨考试类填报志愿,跨类填报的志愿无效。考生在填报志愿完毕后,必须点击“保存”按钮来保存所报志愿信息,保存后系统将显示考生当前志愿已填报的志愿信息。

  (3)查看志愿

  考生在查看志愿清单页面,可以查看到已经填报的志愿信息。请考生务必仔细核对所填报的志愿信息是否准确。若需修改,可点击“返回修改”按钮返回志愿填报页面进行修改。在志愿填报时间结束前,考生均可进行志愿修改,以最后一次保持的志愿为准。

  (4)退出系统

  考生在查看志愿清单页面,点击“确认并退出”按钮退出系统。请考生填报志愿完成后要及时退出系统,以防他人篡改。

  志愿填报流程图如下:

41.jpg

  十一、高职单招是如何录取的?

  高职单招录取工作由牵头院校按类分别组织,一志愿和征集二志愿均实行平行志愿投档。每次志愿录取时,根据考生志愿和各考试类投档规则,将其电子档案投给相关考试类里符合条件的院校,由院校确定考生是否录取及其录取专业。

  十二、哪些考生可以申请免试录取?如何办理?

  对于获得由教育部主办或联办的全国职业院校技能大赛三等奖及以上奖项,或由省级教育行政部门主办或联办的省级职业院校技术大赛一等奖的中等职业学校应届毕业生,和具有高级工或技师资格(或相当职业资格)、获得县级劳动模范先进个人称号的在职在岗中等职业学校毕业生,可由高职单招院校在相同或相近专业免试录取,资格审查工作由各招生院校自行负责,考生须按院校有关要求提出申请。各招生院校负责本校免试考生的录取工作。

  十三、考生如何查询录取结果?

  2021年4月22日14时,考生可通过河北省高职单招服务平台(http://hebgzdz.sjziei.com)查询一志愿录取结果。

  2021年4月25日9时,填报征集二志愿的考生可通过河北省高职单招服务平台(http://hebgzdz.sjziei.com)查询录取结果。

  考生也可向院校查询录取结果,最终结果以录取通知书为准。

  十四、已被高职单招录取的考生,还能参加当年的全国统考等考试和录取吗?

  已被高职单招录取的考生,不能参加当年普通高校招生全国统一考试和普通高校对口招生全省统一考试以及其他各种普通高校单独招生考试,不能参加当年其他形式的高考录取。